群组 @alin_lab_chat 作者 @wangrunlin
EnHype Escape - Ultimate Online Escape Room Experience https://enhypenescape.fun/
Ghibli AI Image Generator | Free Ghibli Style Art & Photo Creator Online
https://ghibli-ai-image.com/
https://ghibli-ai-image.com/
吉卜力 AI 图像生成器 | 免费在线吉卜力风格艺术和照片创作工具
https://ghibli-ai-image.com/zh
https://ghibli-ai-image.com/zh
【中国旅游体验糟糕的原因到底是什么?假期在国内还是去国外?背后的病症可能更复杂——针对国内旅游业发展的系统分析-哔哩哔哩】 https://b23.tv/YD7Vfh5
目前已有的支付方式:微信,支付宝, ko-fi
正在跑海外收款的流程中,现在 Stripe 收款还没跑通的情况下的可能性收入。
还添加了支付宝扫码领红包(免费赞助、互惠互利)。
地址:https://alin.run/sponsor
Linkway
https://linkway.site
https://linkway.site
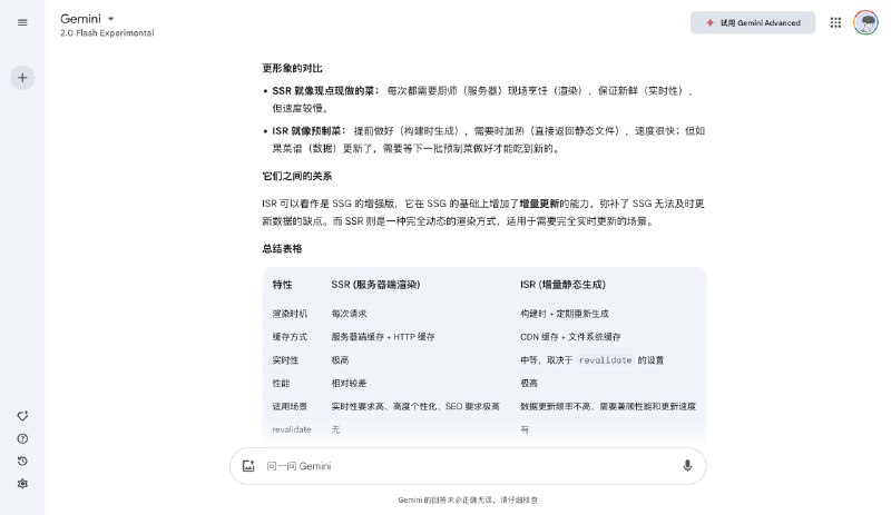
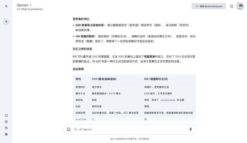
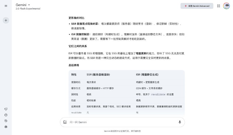
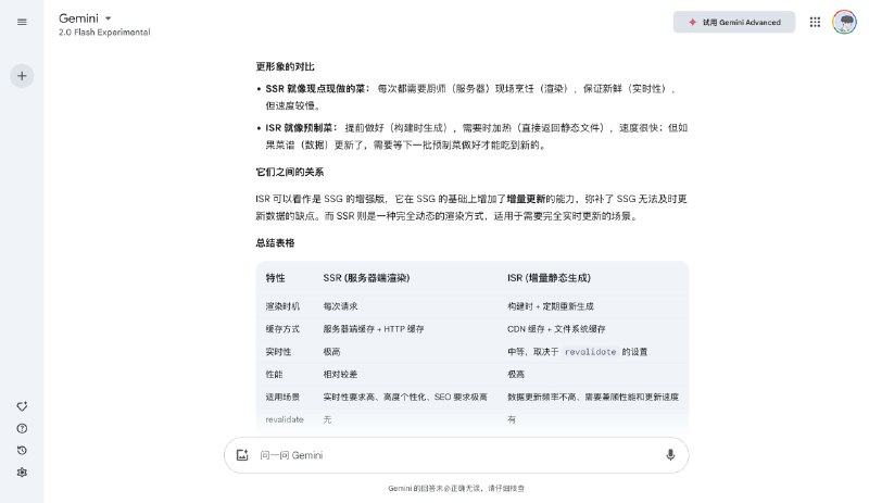
SSR 就像现点现做的菜: 每次都需要厨师(服务器)现场烹饪(渲染),保证新鲜(实时性),但速度较慢。
ISR 就像预制菜: 提前做好(构建时生成),需要时加热(直接返回静态文件),速度很快;但如果菜谱(数据)更新了,需要等下一批预制菜做好才能吃到新的。
它们之间的关系
ISR 可以看作是 SSG 的增强版,它在 SSG 的基础上增加了增量更新的能力,弥补了 SSG 无法及时更新数据的缺点。而 SSR 则是一种完全动态的渲染方式,适用于需要完全实时更新的场景。
您应该了解的 100 多个 Web 开发知识
100+ Web Development Things you Should Know
https://www.youtube.com/watch?v=erEgovG9WBs
100+ Web Development Things you Should Know
https://www.youtube.com/watch?v=erEgovG9WBs